เครื่องกำเนิด PSA N2
ไนโตรเจนนำเสนอแอพพลิเคชั่นที่หลากหลายเช่นการกำจัดนักดับเพลิงการสร้างบรรยากาศเฉื่อย, ก๊าซผู้ให้บริการ, การปิดการบรรจุ, การบรรจุ, การขึ้นรูปพลาสติก, การขึ้นรูปพลาสติก, อื่น ๆ การสร้าง PSA เป็นแหล่งไนโตรเจนที่มีประสิทธิภาพสูง เป็นทางเลือกที่ดีสำหรับผู้ผลิตหลายรายเนื่องจากเป็นวิธีที่ง่ายและเชื่อถือได้สำหรับพวกเขาในการประหยัดเงินและควบคุมการใช้ก๊าซไนโตรเจนได้อย่างอิสระ
บริษัท ของเราสามารถปรับแต่งระบบตามข้อกำหนดเฉพาะของลูกค้าปรับให้เหมาะสมสำหรับประสิทธิภาพสูงสุดและสนับสนุนด้วยการฝึกอบรมการบำรุงรักษาและบริการ

ขอบเขตแอปพลิเคชันกว้าง:
ไนโตรเจนที่ผลิตโดยเครื่องกำเนิด PSA นี้สามารถใช้เป็นก๊าซป้องกันในกระบวนการบำบัดความร้อน การผลิตอุตสาหกรรมเคมีไนโตรเจนเต็มไปด้วยการทำให้บริสุทธิ์ในถังเก็บและท่อส่งทุกชนิด ก๊าซสำหรับการผลิตผลิตภัณฑ์ยางและพลาสติก การแยกออกซิเจนและการรักษาอาหารสดในแพ็คเกจอุตสาหกรรมอาหาร การทำให้บริสุทธิ์และก๊าซผ้าห่มในอุตสาหกรรมเครื่องดื่ม ไนโตรเจนเต็มไปด้วยบรรจุภัณฑ์และการยกเว้นออกซิเจนสำหรับภาชนะบรรจุในอุตสาหกรรมยา เป็นก๊าซป้องกันในกระบวนการผลิตส่วนประกอบอิเล็กทรอนิกส์และเซมิคอนดักเตอร์ในอุตสาหกรรมอิเล็กทรอนิกส์ ความบริสุทธิ์อัตราการไหลและความดันมีความเสถียรและสามารถควบคุมได้เพื่อตอบสนองความต้องการของลูกค้าที่แตกต่างกัน
Model | Capacity (Nm³/h) | Feed Gas | Product gas:nitrogen gas |
Pressure (Mpa) | Dew point (°C) | Residual oil (ppm) | Dew point (°C) | Purity (%) | Pressure (Mpa) | Temperature |
XRFD98 | 5-2000 | 0.7-1.0 | ≤-17 | ≤0.003 | ≤-40 | ≥98 | 0.6-0.9 | Ambient temperature |
XRFD29 | ≥99 |
XRFD295 | ≥99.5 |
XRFD39 | ≥99.9 |
XRFD49 | ≥99.99 |
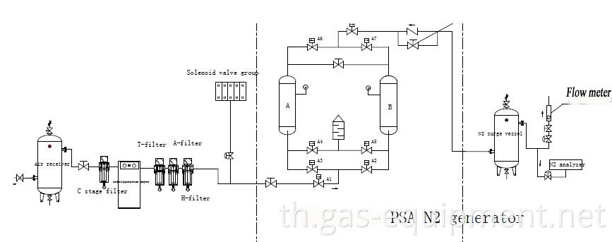
กระบวนการทางเทคโนโลยี
ระบบเครื่องกำเนิดไฟฟ้าไนโตรเจน PSA จาก บริษัท ของเราได้รับการออกแบบและผลิตตามเทคโนโลยีของการดูดซับการแกว่งแรงดัน (PSA) ซึ่งเป็นเทคโนโลยีที่เป็นผู้ใหญ่ซึ่งพัฒนาขึ้นในยุโรปในช่วงต้นทศวรรษ 1960
อากาศโดยรอบมีการบีบอัดและทำให้บริสุทธิ์เพื่อกำจัดน้ำมันน้ำและฝุ่นเข้าสู่อุปกรณ์ Adsoption Swing Adsorping ที่มีหอคอยการดูดซับสองแห่งที่เต็มไปด้วยตะแกรงโมเลกุลของรถยนต์ (CMS) เพื่อแยกก๊าซไนโตรเจนออกจากอากาศอัดโดยการดูดซับ O2, CO2 และน้ำและน้ำและน้ำ โมเลกุลบนพื้นผิวของ CMS ในขณะที่อยู่ภายใต้แรงกดดันเมื่อ CMS ในหอดูดซับ (เรือ) จะอิ่มตัวด้วยก๊าซเสียความดันจะถูกปล่อยออกมาและก๊าซของเสียจะผ่านการหายใจออก ในขณะที่การฟื้นฟูครั้งแรกคือวัฏจักรมักจะใช้เวลาประมาณ 120 วินาทีในขณะที่กระบวนการผลิตมีการดำเนินการแบทช์มากหรือน้อยจำเป็นต้องใช้ถังเก็บไนโตรเจนเพื่อบัฟเฟอร์ผลิตภัณฑ์ไนโตรเจนเพื่อให้แน่ใจว่าการไหลอย่างต่อเนื่องผ่านท่อไปยังท่อไปยังลูกค้าของลูกค้า ใช้จุด
การสร้างไนโตรเจนจาก PSA sytem มักจะเกิดขึ้นที่ความดันตั้งแต่ 75psig ถึง 145psig
ข้อดีของเครื่องกำเนิดไฟฟ้าไนโตรเจน PSA
การแยกก๊าซของ PSA นั้นมีข้อได้เปรียบเช่นก๊าซที่แตกต่างกันมีความสามารถในการดูดซับที่แตกต่างกันใน CMS ภายใต้ความดันที่แตกต่างกันเพื่อแยกก๊าซ เครื่องกำเนิดไฟฟ้าไนโตรเจน PSA ได้รับการออกแบบตามทฤษฎี PSA พวกเขามีคุณสมบัติของเทคโนโลยีที่เรียบง่ายความต้องการพื้นที่ต่ำการเริ่มต้นอย่างรวดเร็วการบำรุงรักษาและการใช้งานที่เรียบง่ายการบังคับใช้ที่ดีระบบอัตโนมัติสูงต้นทุนการทำงานต่ำการลงทุนต่ำ ฯลฯ
1) สะดวกและมีประสิทธิภาพในการสร้างไนโตรเจน: เทคโนโลยีล่วงหน้าผู้จัดจำหน่ายก๊าซพิเศษเพื่อให้ก๊าซกระจายการใช้งานที่ดีขึ้นและมีประสิทธิภาพสูงของ CMS, ไนโตรเจนที่ผ่านการรับรองสามารถนำเสนอได้ภายใน 15 ถึง 30 นาที
2) การใช้งานที่สะดวก: โครงสร้างอุปกรณ์มีขนาดกะทัดรัดครอบคลุมพื้นที่ต่ำและไม่จำเป็นต้องลงทุนการก่อสร้างการลงทุนต่ำสิ่งเดียวที่ต้องทำคือเชื่อมต่อพลังงานเพื่อสร้างไนโตรเจน
3) ประหยัดกว่าวิธีอื่น ๆ ของการจัดหาไนโตรเจน: เทคโนโลยี PSA เป็นวิธีที่ง่ายในการสร้างไนโตรเจน ใช้อากาศเป็นแหล่งที่มาและการใช้พลังงานเพียงอย่างเดียวคือการใช้ไฟฟ้าเท่านั้น ดังนั้นจึงมีข้อดีของต้นทุนการทำงานต่ำการใช้พลังงานต่ำและประสิทธิภาพสูง
4) การออกแบบแบบบูรณาการทางไฟฟ้าเพื่อตระหนักถึงการทำงานอัตโนมัติ: การนำเข้า PLC ควบคุมระบบอัตโนมัติเต็มรูปแบบอัตราการไหลความดันและความบริสุทธิ์ของไนโตรเจนสามารถควบคุมและแสดงอย่างต่อเนื่อง; ไม่จำเป็นต้องมีบุคลากรในการปฏิบัติหน้าที่
การปรับปรุง : เพื่อให้แน่ใจว่าคุณภาพการบริการที่ดีขึ้นและอายุการใช้งานที่ยาวนานขึ้นส่วนหลักเช่น CMS และ PLC เราใช้แบรนด์ที่มีชื่อเสียงระดับโลก Japan Takeda และ Mitsubishi สำหรับวาล์วเราใช้วาล์วโซลินอยด์ของเยอรมนี Burkert และวาล์วนิวเมติก
รายละเอียดการจัดส่ง:
รายละเอียดบรรจุภัณฑ์: บรรจุภัณฑ์ส่งออกมาตรฐาน
รายละเอียดการจัดส่ง: ภายใน 60-90 วันหลังจากได้รับเงินฝาก
คำถามที่พบบ่อย
อายุการใช้งานของตะแกรงโมเลกุลคาร์บอน (CMS) คืออะไร
โดยปกติสำหรับการใช้งานโดยปกติช่วงชีวิตของ CMS ประมาณ 5 ถึง 8 ปี
รอบเวลาในการแทนที่องค์ประกอบตัวกรองคืออะไร?
โดยปกติแล้วองค์ประกอบตัวกรองจะต้องถูกแทนที่ทุก ๆ 6,000 ชั่วโมง